登 录
注 册
设为首页
|
加入收藏
无障碍
繁
首页
新闻中心
政务公开
政务服务
政民互动
走进尼木
当前位置:
首页
/
政务公开
/
重点领域信息公开
/
行政执法信息
/
行政执法主体信息
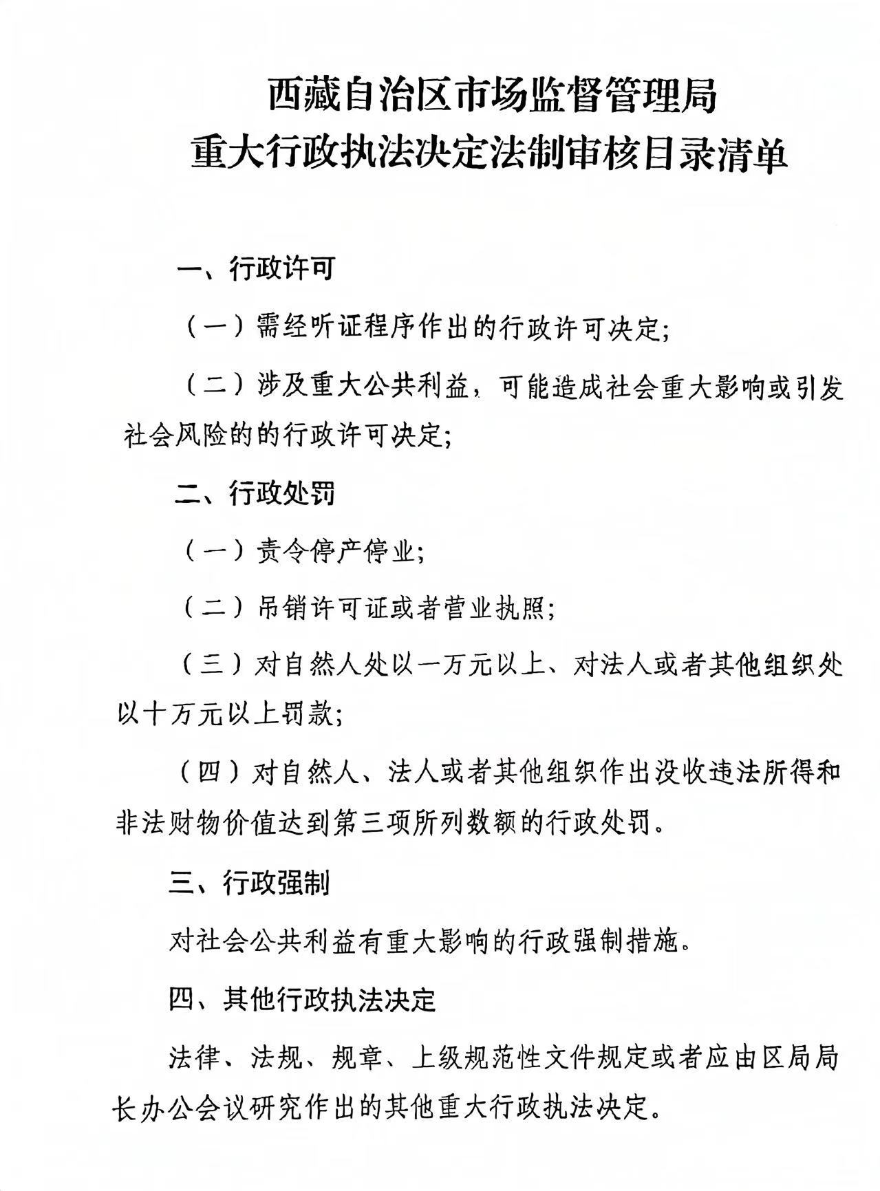
尼木县市场监督管理局重大行政执法决定法制审核目录清单
2025-12-09 17:12
来源:尼木县市场监督管理局
访问量:
【字体:
大
中
小
】
【打印文本】
分享到:
尼木县市场监督管理局重大行政执法决定法制审核目录清单依据西藏自治区市场监督管理局重大行政执法决定审核目录清单执行。
责任编辑:蒋志远
扫一扫在手机打开当前页